欢迎来到惠州市新楚洲环保科技有限公司网站!
收藏网站
/
在线留言
/
联系我们
新楚洲
环保科技
xinchuzhou Ecotechnology
20年专注环保检测设备、环保工程综合性企业
氨氮快速测试包、COD快速测试包、高效水处理剂、阻垢剂、活性炭
全国服务热线
139-2739-5864
网站首页
关于新楚洲
产品中心
资质证书
公司环境
客户案例
新闻资讯
在线留言
联系我们
设备类
PH仪表(品牌:东星)
PH电极
水处理一体化设备
PE储罐(5吨/10吨/15吨)
玻璃钢过滤罐
碳钢罐(用作石英砂,活性炭储罐)
压滤机(板框机/隔膜机)
不锈钢过滤器
玻璃钢材质冷却塔
检测类
污染物(铜/镍/锌/氨氮/COD/氢化物/磷等)
快速测试包(品牌:日本共立/德国MN/国产新楚洲)
COD检测仪/氨氮检测仪/总磷检测仪
哈希检测仪器 (含配套试剂)
备件类
过滤袋(1u/5u/10u)
树脂(水处理用,品牌:陶氏/杜邦/金东方)
反渗透膜(品牌:海德能/陶氏)
石英砂/活性炭
沉淀池斜管
纤维球
压滤机滤布
碳纤维滤芯
化工物料类
高效水处理剂
硫化钠
硫酸亚铁
聚丙烯酰胺
除磷剂
氨氮去除剂
聚合氯化铝
氯化钙
柠檬酸
食用葡萄糖
循环冷却水系统药剂
软化水系统/反渗透系统
4
产品中心
您的位置:
首页
->
产品中心
->
化工物料类
->
循环冷却水系统药剂
->
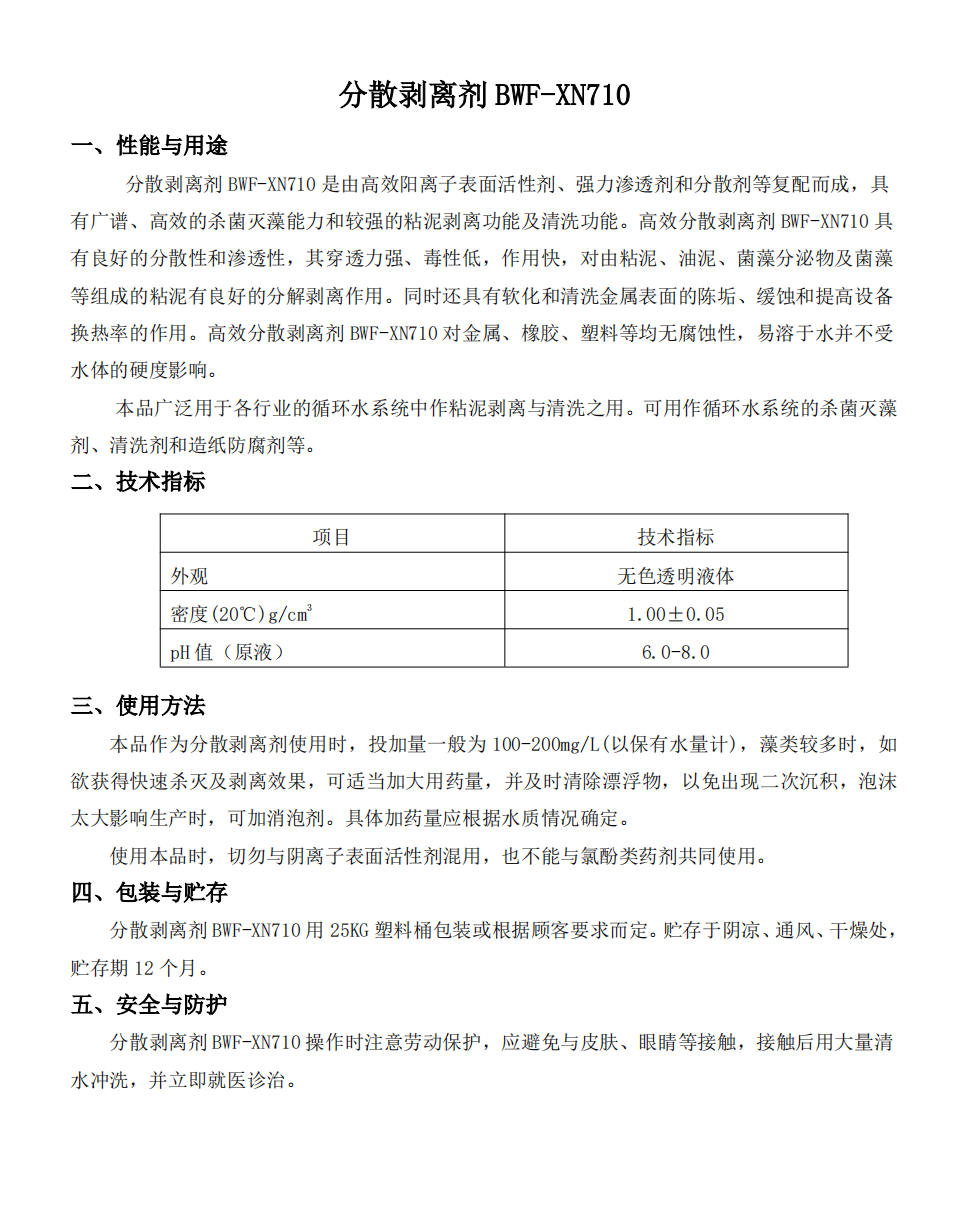
分散剥离剂BWF-XN710
[查看原图片]
[返回]
[上一个:暂无]
[下一个:杀菌灭藻剂BWF-XS910]
分散剥离剂BWF-XN710
详情说明
惠州市新楚洲环保科技有限公司 版权所有 Copyright 2019 【
BMAP
】 【
GMAP
】 【
后台管理
】 技术支持:
东莞网站建设
【
百度统计
】
关键词:氨氮快速测试包_COD快速测试包_高效水处理剂【
粤ICP备19124757号
】 访问量:
返回顶部
返回首页
13927395864
手机二维码